From Crisis to Innovation: How AI Agents Could Help Public Radio
Building specialized management consultants for an industry in transformation
Author's Note: This newsletter chronicles the development of a new AI framework specifically designed for public radio management, created through collaboration with Manus AI. The Public Radio Agents system represents a practical application of AI to address the operational challenges facing public media in 2025. This newsletter was also crafted with assistance from Manus AI, which helped structure and articulate the concepts, process, and implications of this project.
Audio overview of the article via Google Notebook LM
The Spark of an Idea
While researching my piece on public radio's "Blockbuster moment," I found myself wrestling with a fundamental question: If public radio stations are facing their greatest existential crisis, why are they still managing operations the same way they did in 1985?
Public Radio's Pivotal Moment: Will It Become Blockbuster or Netflix?
Author's Note: This op-ed was written with the assistance of
The answer led me down a fascinating rabbit hole that resulted in something I never expected to build: a complete AI-powered management consulting system specifically designed for public radio stations.
It started with a simple observation. Public radio stations are drowning in operational complexity—fundraising campaigns, audience development, corporate partnerships, programming decisions—all while operating with skeleton crews and shrinking budgets. Meanwhile, the AI revolution is creating unprecedented opportunities to access sophisticated expertise that was previously available only to well-funded organizations.
What if we could democratize access to expert-level strategic guidance for public radio?
The BMAd Method Meets Public Radio
The foundation for this project came from an unexpected source: the BMAd-Method™, a framework originally designed for "Breakthrough Method for Agile AI Driven Development." This web development framework uses specialized AI agents (Analyst, PM, Architect, Scrum Master, Dev, QA) to transform software planning and development through collaborative AI expertise.
I first encountered the power of this approach while participating in the Kiro Hackathon, where I'm building a culturally sensitive food budget and menu planning web app. Using the original BMAd framework, I worked with the Analyst and PM agents to brainstorm app concepts, define user requirements, and create detailed project specifications. The Architect agent helped design the technical approach, while the planning agents transformed my initial idea into a comprehensive development roadmap.
Seeing how these specialized agents could provide expert-level guidance in software development made me wonder: what if we adapted this collaborative AI approach for public radio management?
But here's what made this interesting for public radio: instead of software development agents, we could create agents specifically trained in public radio operations, funding models, audience development, and the unique challenges facing public media.
The concept was compelling enough that I decided to build it.
Building the Public Radio Brain Trust
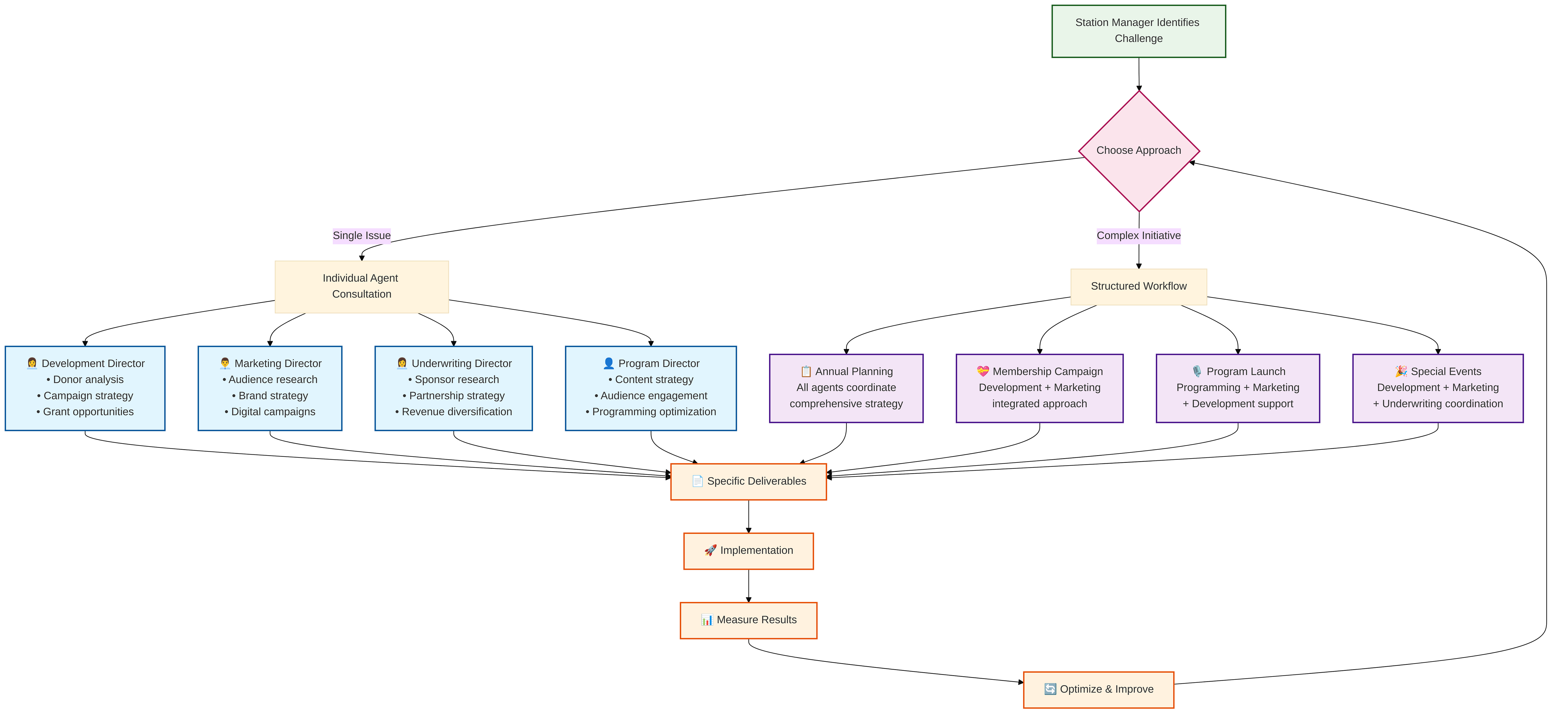
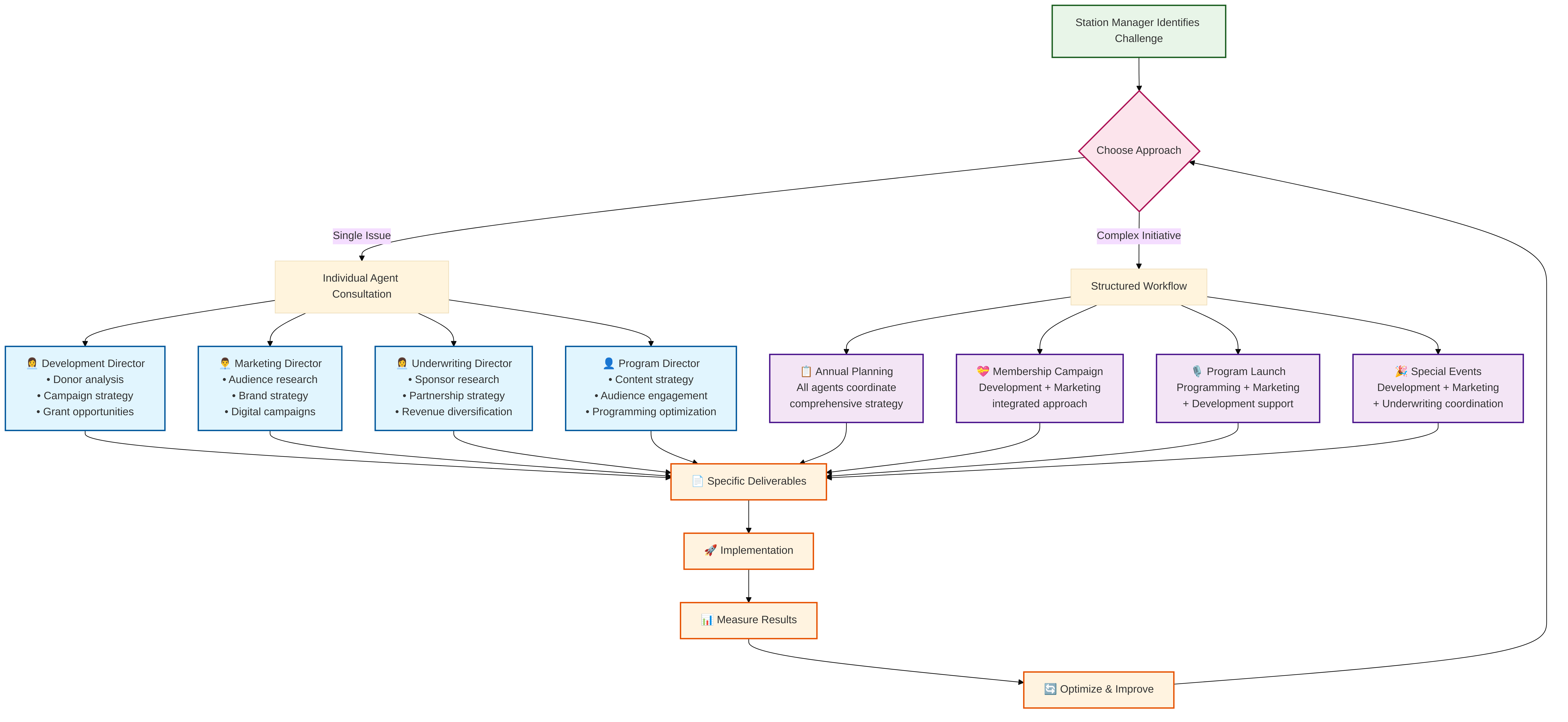
Over the course of several intensive sessions, I worked with Manus AI to adapt the existing BMAd-Method™ framework specifically for public radio operations. Together, we developed what became the "Public Radio Agents" system—four specialized AI consultants, each with deep expertise in critical areas of public radio management:
Sarah, the Development Director 💝
Specializes in fundraising strategy, donor relations, membership campaigns, and grant writing. She understands the psychology of public radio giving and can develop sophisticated campaign strategies that go far beyond traditional pledge drives.
Marcus, the Marketing Director 📢
Focuses on audience development, brand management, digital marketing, and community engagement. He knows how to build sustainable audience growth in an increasingly fragmented media landscape.
Diana, the Underwriting Director 🤝
Expert in corporate partnerships, sponsorship development, and business relationships. She can help stations diversify revenue streams and build meaningful partnerships with local businesses.
Jordan, the Program Director 🎙️
Handles programming strategy, content development, talent management, and audience research. They understand how to create programming that builds community connection and drives listener loyalty.
The Real-World Test
To validate the system, we created a detailed case study based on a fictional station facing real challenges: declining membership, aging donor base, ineffective digital outreach, and siloed departments working without coordination.
The results were remarkable. The AI agents worked together to develop a comprehensive recovery strategy that included:
An integrated membership campaign with specific revenue targets
Digital transformation roadmap with concrete implementation steps
Social media strategy with content calendars and engagement tactics
Email marketing templates and list-building strategies
Coordinated workflows that aligned all departments
Most importantly, the system provided the kind of sophisticated strategic guidance that would typically require expensive consultants—but accessible to any station with an internet connection.
Read the complete case study →
The full case study walks through every step of the process, showing exactly how a station manager would interact with the AI agents, what questions to ask, and how to implement the recommendations. It's a detailed blueprint that any station can follow.
Try It Yourself: Quick Start Guide
Ready to experiment with the system? Here's how to get started in under 5 minutes:
Step 1: Get the System
Download the publicradio.txt file
Step 2: Load Into Your LLM
Open ChatGPT, Claude, or Gemini in a new chat
Use the file upload feature in your LLM
Ask the LLM to "load and activate this Public Radio BMAd system”
Step 3: Start Consulting
Type *help to see all available commands
Try *agent development-director for fundraising help
Use *workflow membership-campaign for comprehensive campaign planning
Start with *chat-mode if you want to explore your options
Step 4: Get Specific Help
Describe your station's challenges in detail
Ask for specific deliverables (campaign plans, email templates, social media strategies)
Use the agents to brainstorm solutions and develop implementation plans
The system works with any chat-based AI and provides immediate access to expert-level strategic guidance.
→ Complete Quick Start Guide - Detailed instructions and examples
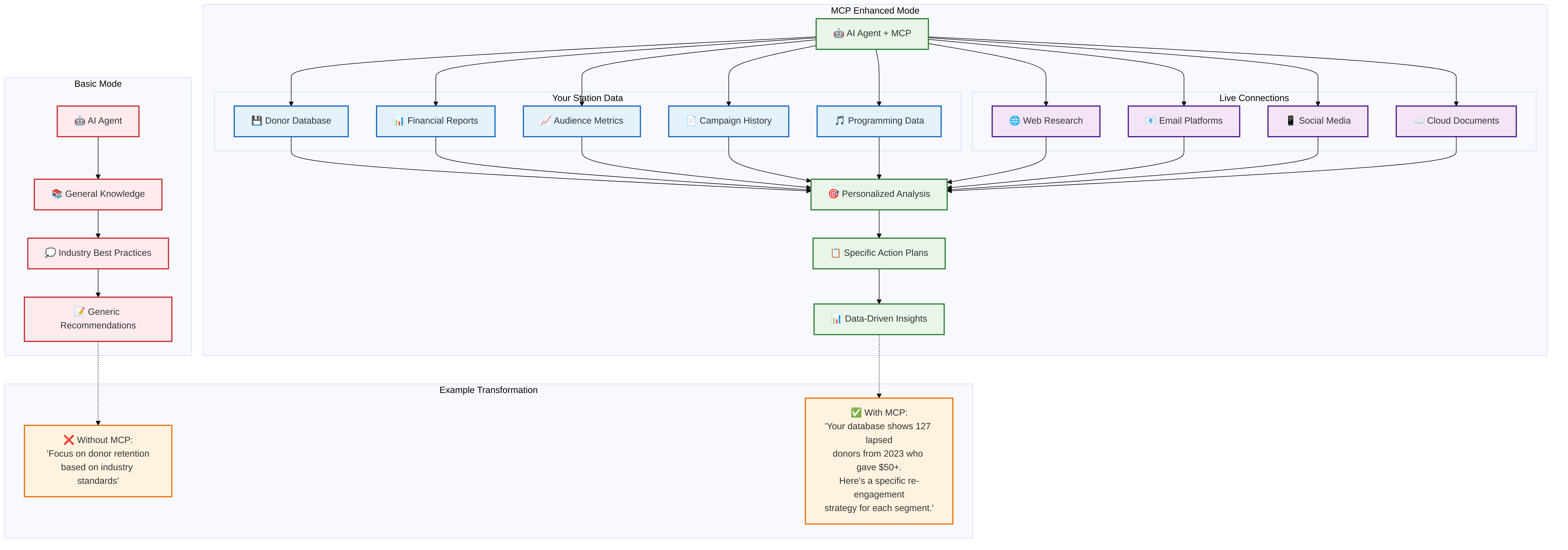
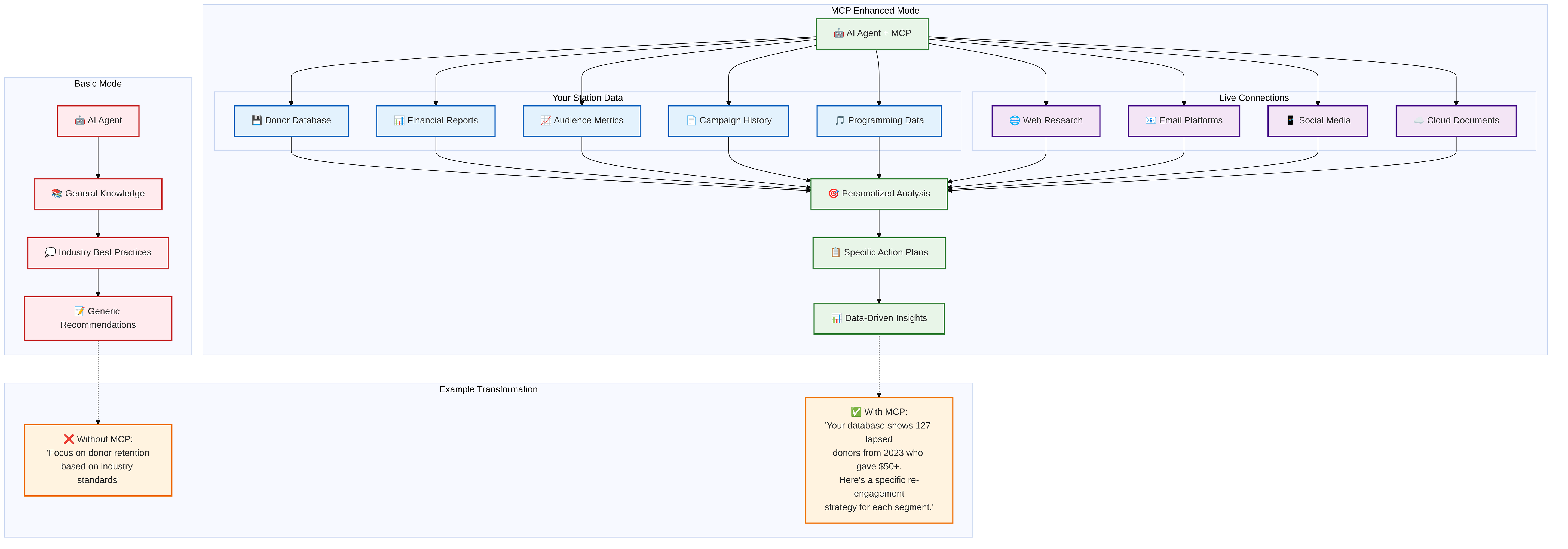
Taking It Further: Connecting Your Real Data
The basic Public Radio Agents system provides expert advice based on industry knowledge and best practices. But there's a way to make it even more powerful: connecting it to your station's actual data.
Think about the difference between these two conversations:
Without your data: "Based on industry standards, you should focus on donor retention."
With your data: "Your donor database shows 127 people who gave $50+ in 2023 but haven't given this year. Here's a specific re-engagement strategy for each segment, with personalized messaging based on their giving history."
This enhancement is possible through something called Model Context Protocol (MCP) - a way to connect AI systems to real information sources. In plain English, it means your agents can:
Access Your Station's Information:
Read your donor database to identify specific retention opportunities
Analyze your past campaign materials to see what messaging worked best
Review your financial reports to understand seasonal giving patterns
Look at your programming data to identify audience engagement trends
Connect to Live Information:
Research potential sponsors in your market area
Monitor social media engagement and audience feedback
Track email campaign performance in real-time
Access shared documents and planning materials
Provide Data-Driven Recommendations: Instead of generic advice, you get specific action plans based on your actual situation. The Development Director might say: "Your data shows Tuesday email sends get 23% higher open rates, and donors who attend events give 40% more annually. Here's a targeted campaign combining both insights."
Getting Started with Enhanced Agents: The basic system works immediately with any AI platform. The enhanced version requires about 30 minutes of setup to connect your data sources, but transforms the agents from general consultants into personalized strategic advisors who understand your station's unique situation.
→ Complete MCP Setup Guide - Step-by-step instructions for connecting your data
Why This Matters Now
The timing couldn't be more critical. With CPB funding ending and 79 stations classified as "vulnerable," public radio needs every advantage it can get. The stations that will survive and thrive are those that can operate more strategically, more efficiently, and with better coordination between departments.
This AI system doesn't replace human expertise—it amplifies it. A development director can use Sarah to brainstorm campaign strategies, test messaging approaches, and develop donor stewardship plans. A marketing director can work with Marcus to optimize digital campaigns and build audience engagement. Station managers can use the integrated workflows to coordinate complex initiatives across departments.
The Open Source Advantage
Here's where this gets really interesting: we're making the entire system open source and freely available to the public radio community.
The complete "Public Radio Agents" system is now available on GitHub, including:
The complete AI agent system (works with any LLM)
Detailed documentation and implementation guides
Real-world case studies and usage examples
Templates and workflows for common public radio challenges
Step-by-step instructions for stations to customize the system
This represents a new model for how the public radio community can leverage AI: not as a replacement for human judgment, but as a force multiplier that makes sophisticated strategic thinking accessible to every station, regardless of size or budget.
Practical Applications
The system is designed for immediate practical use. Station managers can:
Load the system into ChatGPT, Claude, or Gemini in minutes
Get expert consultation on specific challenges (declining membership, digital strategy, programming decisions)
Develop comprehensive strategic plans using proven frameworks
Access professional-grade templates and workflows
Coordinate complex initiatives across multiple departments
The case study we developed shows a station using the system to plan and execute a membership campaign that exceeded goals by 109%, improved retention rates, and established sustainable monthly giving programs.
The Bigger Picture
This project represents something larger than just a useful tool for public radio stations. It's a proof of concept for how AI can be used to democratize access to expertise in specialized domains.
The same approach could be applied to other areas of public media: newsroom management, community engagement, digital transformation, or crisis communication. It could be adapted for other mission-driven organizations facing similar challenges.
More fundamentally, it demonstrates how AI can be used not to replace human expertise, but to make that expertise more accessible and actionable.
What's Next
The Public Radio Agents system is now available as an open-source project on GitHub. The repository includes detailed implementation guides, case studies, and examples of how stations can customize the system for their specific needs.
But this is just the beginning. The real value will come from the public radio community itself—stations using the system, sharing their experiences, contributing improvements, and helping to evolve the framework based on real-world results.
If you're involved in public radio management, I encourage you to experiment with the system when it's released. If you're interested in AI applications for mission-driven organizations, this project offers a practical example of how specialized AI agents can be developed and deployed.
And if you're simply curious about the intersection of AI and media innovation, this represents one vision of how artificial intelligence can be used to strengthen rather than replace human institutions.
The Human Element
Throughout this project, I was struck by how AI enhanced rather than replaced human insight. The system we built incorporates best practices from successful stations, and strategic frameworks that have been proven in the field.
The AI agents don't have opinions—they have expertise. They don't make decisions—they provide options and analysis. They don't replace station managers—they give them access to the kind of strategic thinking that can make the difference between survival and closure.
In an industry facing existential challenges, that might be exactly what public radio needs.
The Public Radio Agents system is now available as an open-source project at github.com/tmoody1973/public-radio-agents. Follow The Intersection for ongoing updates and new features.
What do you think? Have you experimented with AI for organizational management? What challenges is your station facing that could benefit from this kind of strategic support? Share your thoughts in the comments.
If you found this newsletter valuable, please share it with others in the public media community. The more stations that can access these tools, the stronger public radio becomes.
Subscribe to The Intersection for bi-weekly insights on media innovation, civic technology, and emerging tech trends that matter to public media professionals.









